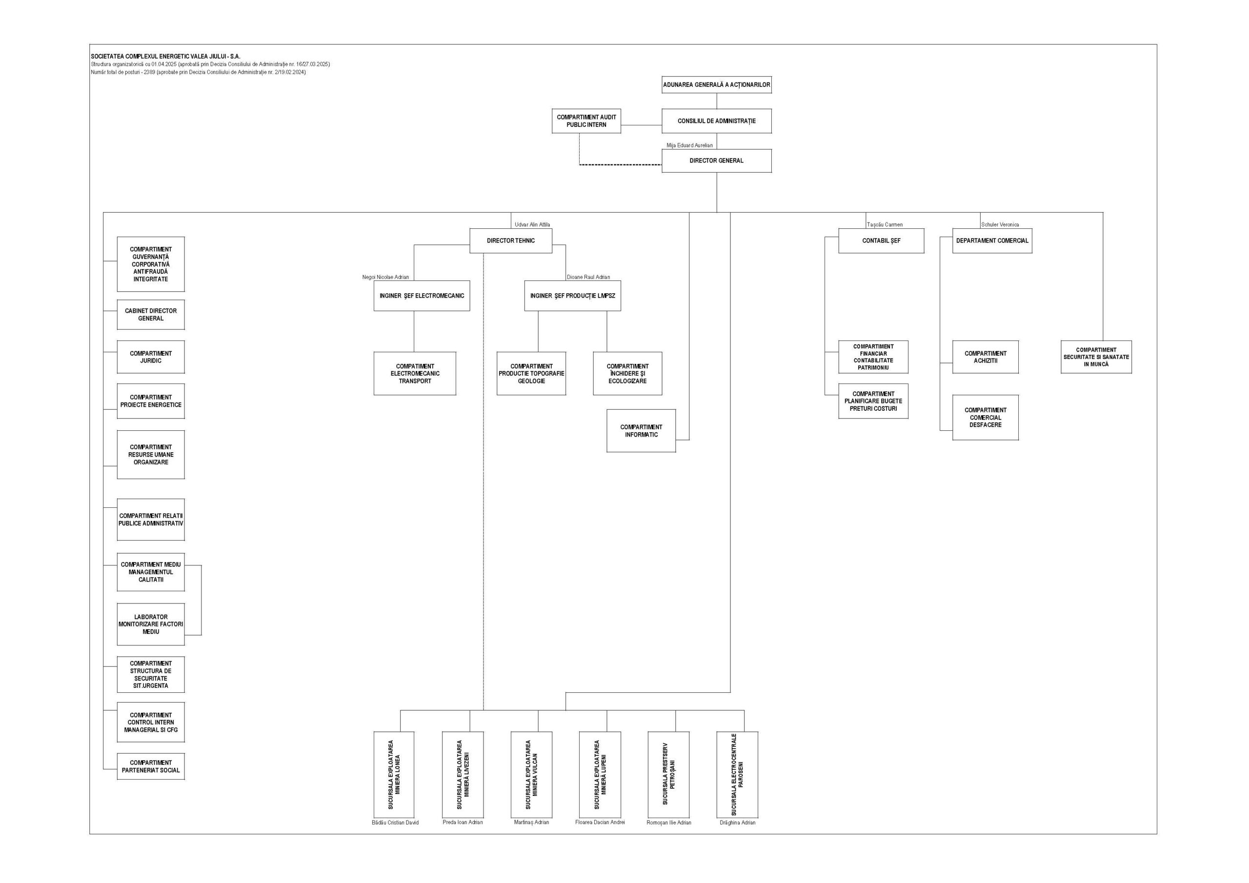
Organigramă

Organigrama Societății Complexul Energetic Valea Jiului SA. Click pe imagine pentru mărire.